Zum Hauptinhalt
TinoHempel.de
Sie sind als Gast angemeldet (
Login
)
Sekundarstufe II: Relationale Datenbanksysteme
Startseite
Kurse
Informatikunterricht
Sekundarstufe II: Relationale Datenbanksysteme
Abschnitt 3
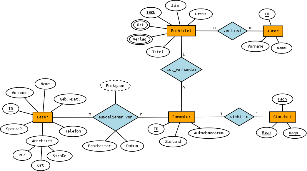
Buchverwaltung2015
Buchverwaltung2015
Klicken Sie auf den Link '
Buchverwaltung2015.png
', um die Datei anzuzeigen.
◄ Übung: Modellierung RWG-Bibliothek
Direkt zu:
Direkt zu:
Nachrichtenforum
Frage- und Austauschforum
Glossar Datenbanken
Software: Informatik on Stick (1 GB)
DIA: Tool zur Entwicklung von ER-Diagrammen
SQLiteBrowser: Tool zum Abfragen und Ergänzen von Datenbanken
SQLiteStudio: Tool zum Entwickeln und Abfragen von Datenbanken
Büchereiverwaltung mit einer Tabellenkalkulation
Arbeiten mit der Büchereiverwaltungsdatei
Lösungen Arbeiten mit der Büchereiverwaltungsdatei
Datenbanksysteme und Informationssysteme
Erarbeitung des Begriffs Datenbanksystem
Aufbau eines Datenbanksystems
Anforderungen an Datenbanksysteme
02 AB SQL-Übesicht
SOL: Abfragen mit dem SQL-Tutorial Lektion 1
02 AB SQL-Übesicht
SOL: Abfragen mit dem SQL-Tutorial Lektion 1 bis 5
Aufgabe 1
Aufgabe 2
Aufgabe 3
Aufgabe 4
Aufgabe 5
Übungen mit AmazingSQL
03 Uni-Aufgabe 1
03 Uni-Aufgabe 2
Projektion, Selektion und Join mit SQL
Theoretische Grundlagen: Projektion, Selektion und Join
01 AB SQL-Theorie Vorgabe
01 AB SQL-Theorie Lösung
Gewerbe Vorgabe
Gewerbe
Etappen für den Entwurf eines Datenbanksystems
Grundbegriffe
02 Begriffspuzzle
Erstellung des ER-Modells für die Flotten Flitzer
Auswertung Begriffspuzzle
Kardinalität
Schlüsselbegriff
Übungen zum Interpretieren und Identifizieren
Übungen zum Modellieren
Übung: Modellierung RWG-Bibliothek
ERM FF 2017-10-10
01 AB Umwandlungsregeln Relationenschema
01 Maschinenverleih Auftrag
01 Maschinenverleih Applikationen
01 Maschinenverleih Lösung
04 Schüler Lehrer
04 Volkszählung
04 Zoo
05 Rückwärtsarbeiten
01 AB Erstellung von Tabellen mit SQLite
Übung I
Integritätsbedingungen
02 Beispiel Zoo Vorgabe
02 Beispiel Zoo Lösung
04 Zoo
04 Volkszählung
03 Maschinenverleih
03 Volkszählung
Gründe für die Normalisierung
Prozess der Normalisierung
01 Normalisierung Vorgabe
01 Normalisierung Lösung
02 AB Normalisierung Vorgabe
02 AB Normalisierung Lösungen
HA zum Datenschutz I
Wahl der Datenschutzthemen
01 Datenschutz Paetec Aufgaben
Pflichtfilm: Was ist Datenschutz
ZDF-Reportage: World Wide War
Der gläserne Bürger
Daten her!
Bemerkungen zum Datenschutz
ERM FF 2017-10-10 ►